首页 > 最新资讯 / 正文
近日,甘肃省白银市景泰县黄河石林景区举行的山地马拉松越野赛,突遭极端天气,造成21人不幸遇难。有遇难者家属告诉山东商报·速豹新闻网(www.subaoxw.com)记者,当地拿出赔偿协议,赔偿每位遇难者家属95万元,其中包含事故团体意外险50万元。因死亡赔偿金额过低,多位遇难者家属拒绝签署。
“我们觉得,这不是天灾,而是人祸。21个人有多少是家里的顶梁柱啊。”遇难者家属告诉山东商报·速豹新闻网(www.subaoxw.com)记者,目前,调查组还在调查该事件原因,暂无结果。
其表示,当地相关部门已逐一与每位遇难者家属沟通,“将一次性赔偿95万元,其中还有50万的保险费用,这相当于是赔偿45万元。”家属认为,承办单位有错,既然有责任,应当拿出诚心,付出代价。多位家属认为,“我们不是要钱,如果可以,我愿意用钱把人换回来。可现在事情发生了,未来的日子怎么办?”
“这到底是什么钱?是什么性质?也没有人跟我说明白。”家属表示,希望能得到一个说法。
其中一位家属向山东商报·速豹新闻网(www.subaoxw.com)记者提供了一份“补偿协议书”。协议书甲方为“景泰黄河石林文化旅游开发有限公司”,乙方为遇难者的配偶、子女、父母。
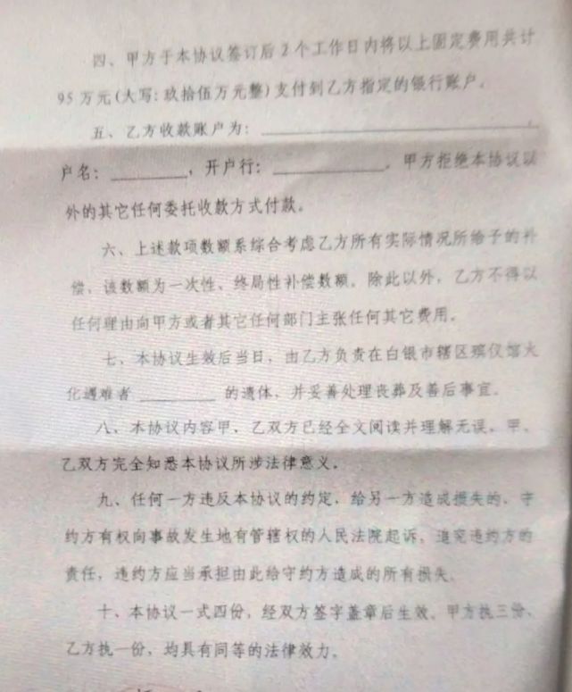
协议书提到,甲、乙双方在自愿平等,协商一致的基础上达成如下协议。“甲方自愿一次性支付乙方遇难补偿金、抚养费、赡养费等费用共计90万元。”
其中包括,“①事故团体意外险50万元(由黄河财产保险股份有限公司靖远支公司支付);②自然灾害救助保险金10万元(由景泰县应急管理局付费支付)③景泰黄河石林文化旅游开发有限公司补偿10万元;④甘肃晟景体育文化发展有限公司补偿10万元;⑤景泰县人民政府救助资金10万元。”
除此外,“遇难者家属处理善后事宜过程中产生的遇难者丧葬费,往返交通费共计5万元由甲方承担。”
协议中还提到,上述款项数额系综合考虑乙方所有实际情况所给予的补偿,该数额为一次性、数据性补偿数额。本协议生效后当日,由乙方负责在白银市辖区殡仪馆火化遇难者遗体,并妥善处理丧葬及善后事宜。
“任何一方违反本协议的约定,给另一方造成损失的,守约方有权向事故发生地有管辖权的人民法院起诉。”
就此事,山东商报·速豹新闻网(www.subaoxw.com)记者联系到四位遇难者家属,其中三位表示对赔偿金额不满,未签署协议,另外一家表示正在沟通协商中。
猜你喜欢
| 留言与评论(共有 0 条评论) |
- 搜索
-
- 01-30《Deathto2021》:21年重大事件与其影响的黑色幽默美国喜剧电影
- 01-30《2018年阿里云盘上热门剧集《黄石第四季》更新中》
- 01-30阿里云盘50T资源共享:丰富多样的资源一站式获取
- 01-30答:《老虎失落之地:豆瓣9.1纪录片(2010)》
- 01-30圣诞爆笑:《圣诞十二劫》DVD中字版RMVB视频,阿里云盘下载,原画质量,倍速播放
- 01-304K超清《国防生》1-9集:豆瓣8.6分,1961人评价,邹廷威林爽主演
- 01-302021最新动画:《银翼杀手:黑莲花》4K.WEB-DL.H265中英双语字幕
- 01-30极速体验:假面骑士合集APP
- 01-30《扬名立万:秦霄贤爆棚悬疑喜剧,豆瓣评分7.6》
- 01-30《金刚川:宫崎骏经典动画电影,官方网站、原画、视频资源丰富,支持倍速播放》
- 4870℃最新暗黑王子系列24部无水印资源
- 3857℃最新闵儿3月新作品
- 3606℃网易cc恩雅舞蹈定制作品六部
- 2566℃麻瓜豆豆传媒可爱女神_苏小小作品四部
- 2124℃最新闵儿老师50G视频资源分集1(32V-25.1GB)
- 2041℃最新震撼流出MJ三人组最新流出合力迷玩吉林妹子
- 2037℃最新秀人网巨R王俪丁有色连续短剧《妈妈的年轻女闺蜜》
- 1991℃最新大佬黑白DOM老Zz字母交流圈封神作品极限教育
- 1789℃最新玩偶姐姐hongkongdoll-海岛生活2
- 1619℃来吃石家庄天博集团准新娘刘彦杰和领导的瓜
- 标签列表
-
- 百度盘 (438)
- 合集 (415)
- 视频 (395)
- 身材 (348)
- 美女 (284)
- 网红 (255)
- 颜值 (252)
- 1V (246)
- 资源 (246)
- 作品 (175)
- 主播 (174)
- 转载搬运 (160)
- 女神 (152)
- 百度云 (147)
- 妹子 (147)
- 斗鱼 (144)
- 高颜值 (119)
- 推特 (118)
- 下载 (114)
- 精选 (109)
- 黑丝 (100)
- 粉丝 (97)
- 直播 (97)
- 阿里云盘 (95)
- 自拍 (95)
- OnlyFans (91)
- 微博 (87)
- P站 (87)
- 快手 (85)
- 抖音 (84)
- 虎牙 (82)
- 某推 (81)
- 大长腿 (81)
- 小姐姐 (79)
- 剧情 (78)
- 私拍 (75)
- 原画 (73)
- 美少女 (71)
- 自行打包 (68)
- 有尺度 (67)
